Build Timeline
From MOSFET simulations to full system assembly. Click each milestone to explore the journey.
Simulation
1 week
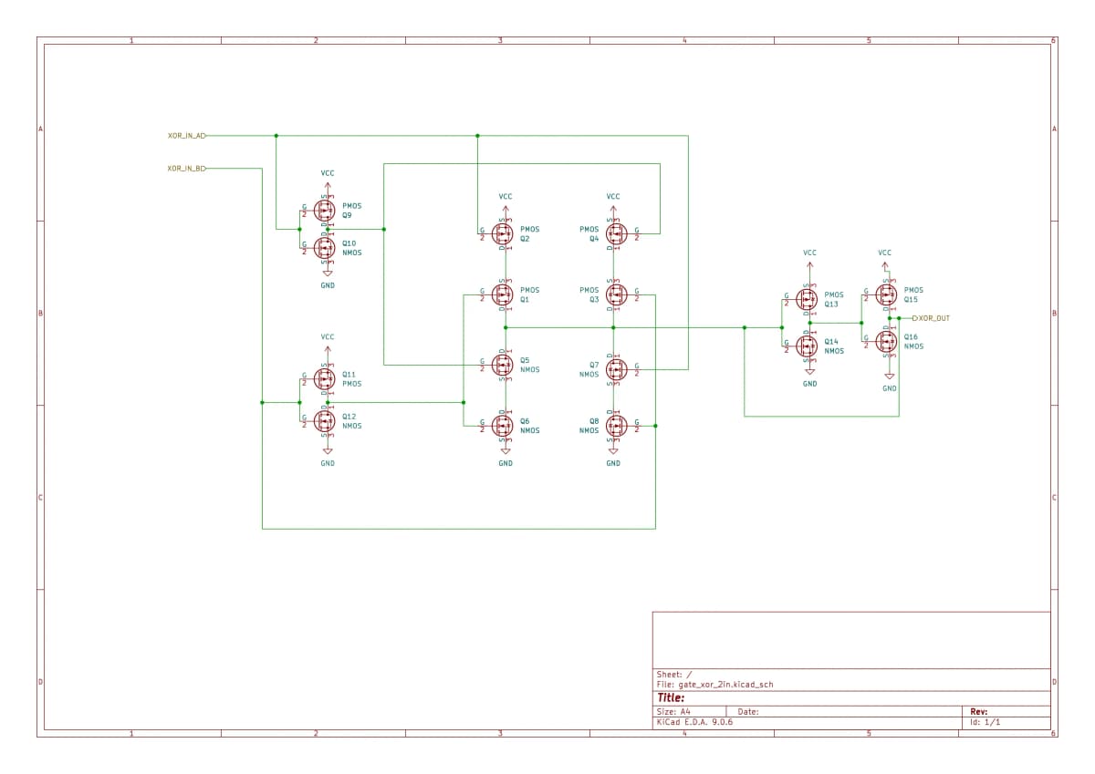
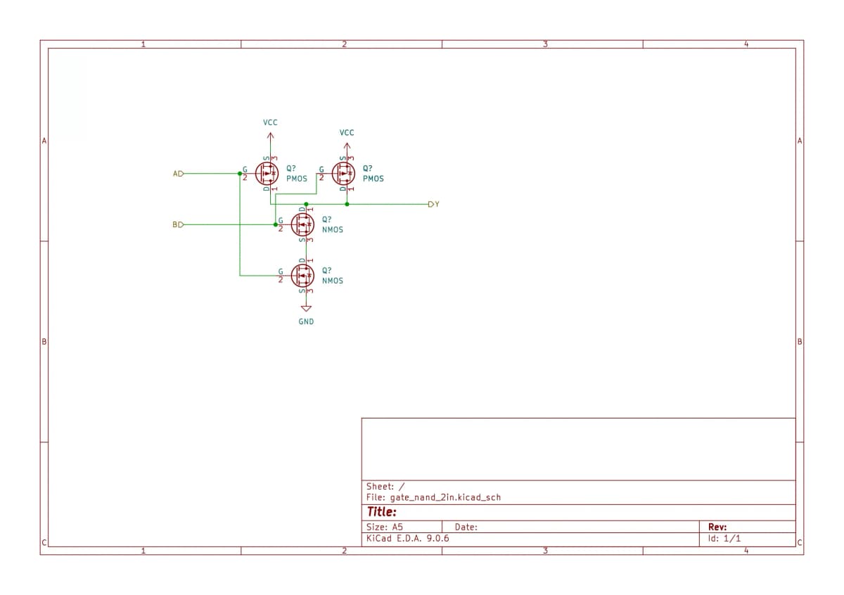
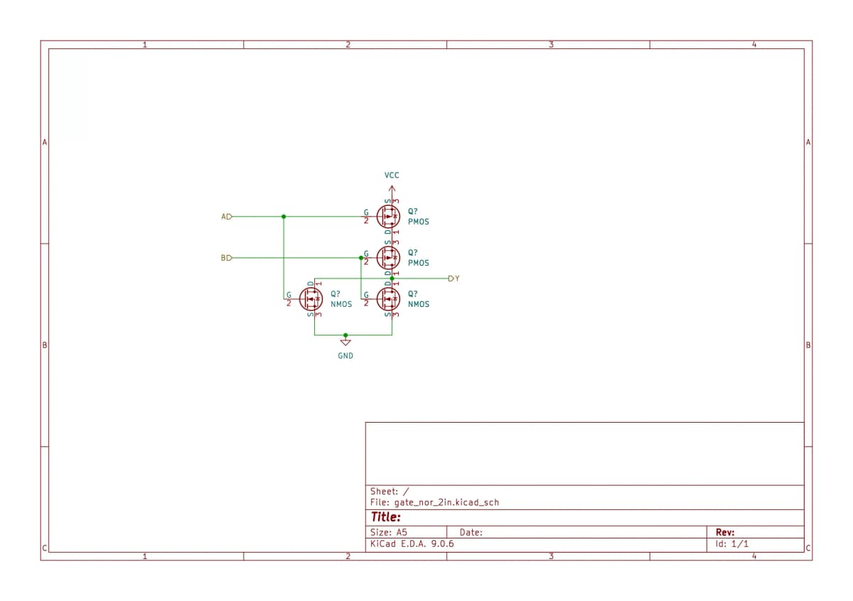
MOSFET Design
2 weeks
Schematic Design
3 weeks
Universal Verification
1 week
PCB Design
2 weeks
Custom Inverter Test
1 week
PCB Fabrication
2-3 weeks (estimated)
Assembly
6-8 weeks (estimated)
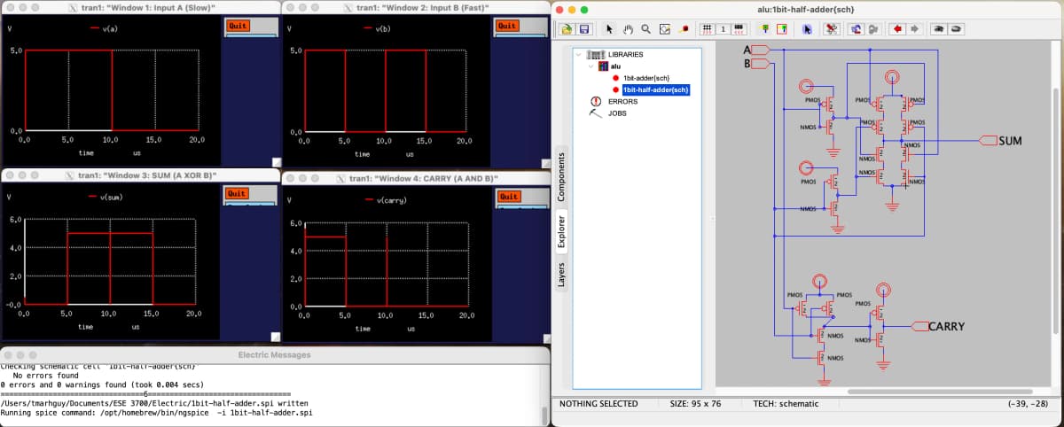
Simulation
Circuit behavior verified using NGSpice and Logisim simulations
Ran comprehensive simulations to verify timing and logic. A mistake here would be expensive for a medieval timeline, so I verified SPICE directives for each design in ngspice.
Technologies Used
Main Demo Logisim Evolution All Opcodes
By The Numbers
Project Metrics
A comprehensive 8-bit ALU built from scratch with meticulous attention to detail
